簡介
雲原生架構,連接無限可能。
插件化與高度彈性擴充
提供超過百種開箱即用及自訂插件,涵蓋認證、流量限制、轉換等功能,能根據需求彈性擴充 API 管理能力。
支援自動化 API CI/CD 流程
Kong Gateway 支援完整 APIOps 流程,開發者可在設計階段驗證治理規則,平臺擁有者透過程式化檢核確保品質後併入主線,營運者可用宣告式設定自動部署,實現快速、安全的一致性 API 管理。
整合主流監控與日誌工具
支援整合多種監控與日誌工具,如 OpenTelemetry、Zipkin、Prometheus 等,透過 HTTP、Kafka 等協定傳送追蹤與日誌資料,強化可觀測性與運維效率。
AI Gateway 管控與防護
Kong Gateway 提供多模型請求轉發與轉換格式標準化,並可依條件過濾提示內容防止誤用,結合以token為基礎的 AI 費用流控機制,強化生成式 AI 的治理與效率管理。
特色說明
公司優勢
本公司具備多項大型企業導入 Kong Gateway 的實作經驗,曾協助多家金融公司建置 API 管理平台,並成功整合監控與日誌系統,實現流量監控、異常追蹤與資訊安全的全方位掌握。我們亦具備為跨國企業建置母公司與全球子公司共通 API 架構的實績,協助其在不同地理與技術環境中,統一治理 API 流量與政策設定。
在顧問服務方面,我們提供涵蓋 API 全生命週期的專業設計與治理規劃,從需求分析、架構設計、部署實施到安全控管,皆有豐富經驗。同時具備協助企業建立跨部門、跨子公司 API 運作機制的整合能力,讓組織間可彈性協作又維持治理一致性。我們也擅長設計高可用、高效能的 API Gateway 架構,確保平台在大量交易下仍穩定運行,協助客戶實現現代化、可持續擴展的 API 管理策略。
在顧問服務方面,我們提供涵蓋 API 全生命週期的專業設計與治理規劃,從需求分析、架構設計、部署實施到安全控管,皆有豐富經驗。同時具備協助企業建立跨部門、跨子公司 API 運作機制的整合能力,讓組織間可彈性協作又維持治理一致性。我們也擅長設計高可用、高效能的 API Gateway 架構,確保平台在大量交易下仍穩定運行,協助客戶實現現代化、可持續擴展的 API 管理策略。
應用情境

導入 Kong Gateway APIM,航運業實現數位供應鏈轉型
航運公司為強化供應鏈數據即時性與客戶服務,導入 Kong Gateway API 管理平臺統一數據介面,整合不同合作夥伴系統與作業流程,實現貨物預約、自動分配與清關等功能,打造高效、可靠且合規的智慧物流服務。
成功案例
富邦金控利用 Kong Gateway Enterprise 降低 API 安全風險
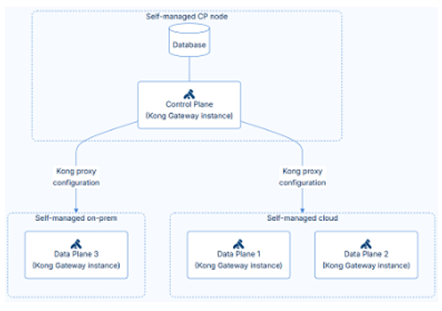
富邦金控在評估多種 API 管理解決方案後,選擇導入 Kong Gateway 作為企業標準平台。Kong Gateway 靈活的部署方式,讓旗下多家子公司能在不同技術環境中順利導入,無論是傳統架構還是現代雲端,都能快速整合服務並提升連接效率。透過 Kong Gateway,富邦金控得以建立統一的 API 治理架構,各子公司能在保有本地管理與資料紀錄的同時,依循母公司的統一設定進行作業,提升營運效率並強化治理一致性。
在安全性方面,過去富邦金控依賴實體防火牆進行 IP 配置以控管系統驗證,流程繁瑣且易出錯。導入 Kong Gateway 後,透過其Plugin架構,有效降低 Open API 帶來的安全風險,並實現跨亞洲地區的規模化營運。Kong Gateway 同時兼顧子公司的自主性與母公司的集中管控,使 API 開發更迅速,稽核與政策制定更便利。Kong Gateway 強大的認證與授權能力,進一步強化富邦金控整體 API 平台的安全性與治理能力。
在安全性方面,過去富邦金控依賴實體防火牆進行 IP 配置以控管系統驗證,流程繁瑣且易出錯。導入 Kong Gateway 後,透過其Plugin架構,有效降低 Open API 帶來的安全風險,並實現跨亞洲地區的規模化營運。Kong Gateway 同時兼顧子公司的自主性與母公司的集中管控,使 API 開發更迅速,稽核與政策制定更便利。Kong Gateway 強大的認證與授權能力,進一步強化富邦金控整體 API 平台的安全性與治理能力。